#计算机二级考试题库 V1.3.8a 安卓版简介
计算机二级考试题库是一款专为全国计算机二级等级考试设计的备考辅助工具,覆盖MS Office、C语言程序设计、Python、ACCESS等主流考试科目。该软件由专业教育团队开发,整合了历年真题、模拟题库、专项练习等核心资源,致力于为考生提供系统化、高效率的备考解决方案。无论是零基础考生还是冲刺阶段学员,均可通过该软件实现知识点巩固、题型突破和应试能力提升。
【软件功能】
1、题库资源模块
历年真题库:收录每年的考试真题,按年份、科目分类管理,支持逐题解析与答案核对。
专项练习库:细分选择题、操作题、编程题等题型,针对MS Office操作步骤、C语言语法、Python函数等高频考点设计专项训练。
模拟考试系统:提供全真模拟考场环境,包含计时功能、自动评分和成绩分析报告,帮助考生适应考试节奏。
2、学习工具模块
错题本:自动记录答题错误,按错误频率排序,支持错题重做和知识点关联查询。
收藏夹:用户可自定义收藏重点题目,形成个性化题库,便于针对性复习。
试题搜索:通过关键词快速定位题目,支持按题型、难度、年份等多维度筛选。
3、辅助功能模块
离线下载:题库资源支持本地存储,无网络环境下仍可刷题练习。
夜间模式:提供护眼配色方案,适配不同使用场景。
字体调节:支持字号、行距自定义,提升阅读舒适度。
【软件特色】
1、多维度练习体系
分阶段训练:从章节练习夯实基础,到专项突破强化弱项,最终通过模拟考试检验成果,形成完整学习闭环。
题型全覆盖:涵盖单选题、多选题、判断题、操作题等全部考试题型,确保无复习死角。
2、实时更新机制
题库动态更新:每月新增最新考试真题,同步修订解析内容,确保与考试大纲高度一致。
版本兼容性:适配手机、平板、电脑多终端。
3、用户友好设计
界面简洁:采用分层导航结构,功能入口清晰,操作流程简化。
数据可视化:通过答题正确率、用时统计等图表,直观展示学习进度。
【软件优势】
1、资源权威性
题库内容由教育专家团队审核,解析依据官方评分标准编写,确保与考试要求高度契合。
2、学习高效性
通过错题自动归类、智能推荐练习等功能,帮助考生节省50%以上的复习时间,提升答题准确率。
3、服务完善性
提供7×12小时在线客服支持,解答软件使用问题;官方备考社群每日分享学习资料,形成互助学习氛围。
【操作指南】
1、选择科目
首页点击考试科目,从MS Office、C语言、Python等科目中选择目标考试类型。
2、进入章节练习
在科目页面下方选择章节练习,系统将按考试大纲划分章节。
3、开始答题
点击章节名称进入题目列表,选择顺序练习或随机练习。
答题界面显示题目内容、选项及倒计时(模拟考试模式可开启)。
4、提交与解析
答题完成后点击提交,系统自动评分并显示正确答案。
点击解析查看详细解答,包括操作步骤截图(针对操作题)和考点说明。
【常见问题】
Q:真题答案与教材不一致如何处理?
A:通过试题纠错功能提交反馈,开发团队将在24小时内核实并更新解析。
Q:模拟考试分数与实际考试差距大?
A:模拟考试环境与真实考场存在差异,建议结合错题本分析薄弱环节,针对性强化训练。
Q:更换设备后学习记录丢失?
A:确保使用同一账号登录,并在设置中开启云同步功能。如问题仍未解决,联系客服协助恢复数据。
Q:VIP会员过期后题库能否继续使用?
A:VIP专属题库需续费后访问,但基础功能可永久免费使用。
【更新内容】
v1.3.8a:
1.修正部分题目缺失的问题;
2.考试题库全新上线;
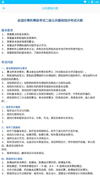
#计算机二级考试题库 V1.3.8a 安卓版截图



评论列表 (0)